分享成功

禁止车辆通行!明天开始,荣县大佛路封闭施工

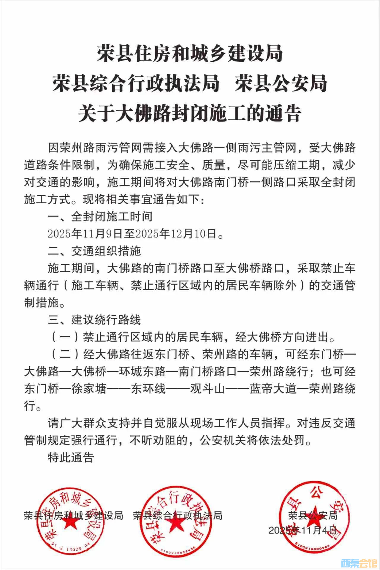
因荣州路雨污管网需接入大佛路一侧雨污主管网,受大佛路道路条件限制,为确保施工安全、质量,尽可能压缩工期,减少对交通的影响,施工期间将对大佛路南门桥一侧路口采取全封闭施工方式。现将相关事宜通告如下:

一、全封闭施工时间:

2025年11月9日至2025年12月10日。

二、交通组织措施:

施工期间,大佛路的南门桥路口至大佛桥路口,采取禁止车辆通行(施工车辆、禁止通行区域内的居民车辆除外)的交通管制措施。

三、建议绕行路线:
1、禁止通行区域内的居民车辆,经大佛桥方向进出。
2、经大佛路往返东门桥、荣州路的车辆,可经东门桥—大佛路—大佛桥—环城东路—南门桥路口—荣州路绕行;也可经东门桥—徐家塘——东环线——观斗山——蓝帝大道—荣州路绕行。
请广大群众支持并自觉服从现场工作人员指挥。对违反交通管制规定强行通行,不听劝阻的,公安机关将依法处罚。

免责声明:本文来自网友发表,不代表自贡在线APP观点和立场,如存在侵权问题,请与自贡在线APP联系删除!未经自贡在线授权,禁止转载!举报电话:18909006163
全部评论
  • 默认
  • 最新
  • 楼主
你的热评
游客
发表评论
最热秦菜圈
  • 国家地理新乡八里沟•天界山!晚安,秦菜圈!#运动打卡100天##感恩守护 致敬最可爱的人##谁还不是个孩子呢?##下班后的快乐生活##运动就要坚持##早安,新的一天##心情日志##爱笑的人运气不会太差##生活有点苦,但我很甜##每日打卡签到##早安,秦菜圈!##打卡文明自贡十二时辰 ,一起遇见城市之美# #留住,这一刻参与我的春天# #晒晒“劳动”成果##人间烟火气,最抚凡人心# #晒晒夏日清爽穿搭##晚安秦菜圈##风景随拍##晒晒我的中秋国庆##每天一条秦菜圈##新年到福来到##中秋的100种打开方式##过年那些事儿#

    火炎焱

    16
  • 我一身泥巴还没到家娃儿干妈就喊我吃饭,不怕的,我坐下了就不起来了

    不负遇见

    14
  • 分享了图片

    奥尔良可乐鸡翅

    14
  • #运动打卡100天#

    卢勇

    14
  • 晚上好,秦菜圈!#运动打卡100天##感恩守护 致敬最可爱的人##谁还不是个孩子呢?##下班后的快乐生活##运动就要坚持##早安,新的一天##心情日志##爱笑的人运气不会太差##生活有点苦,但我很甜##每日打卡签到##早安,秦菜圈!##打卡文明自贡十二时辰 ,一起遇见城市之美# #留住,这一刻参与我的春天# #晒晒“劳动”成果##人间烟火气,最抚凡人心# #晒晒夏日清爽穿搭##晚安秦菜圈##风景随拍##管他几岁,开心万岁##晒晒我的中秋国庆##每天一条秦菜圈##新年到福来到##中秋的100种打开方式##过年那些事儿#

    snowflake

    11
  • 不要吝啬你的赞美之词,当你看到别人的优点和进步时,不妨大方地表达出来。

    椒盐火龙果

    8
  • 用理智去驾驭情感

    椒盐火龙果

    8
  • 白继开摄

    椒盐火龙果

    8
  • 大国担当

    椒盐火龙果

    7
  • 龙睿熙家庭合照

    椒盐火龙果

    7
热点推荐

安装应用

免费下载自贡在线
这是app专享内容啦!
你可以下载app,更多精彩任你挑!
绑定手机才能继续哦!
绑定手机账号更安全哦!
绑定手机才能继续哦!
绑定手机账号更安全哦!